Bande annonce sur le GH
Growth Hacking
« BIZDEV »
Thème N°17 : MARCOM-J
myconnecting / JUILLET 2017
SOMMAIRE
Growth Hacking + BizDev + ReTargeting
Introduction
Invention
Stratégie
RéservesApplications
Définitions
Viralité
ReTargetingComposants
Idée
Automatisable
Mesurable
Exemples
Outils
Exemples célèbresAvantages et limites du Growth Hacking
Nudge Marketing
Double fonction
Aléatoire et éthicité
L'infographie du thème
Nous vous conseillons de télécharger cette infographie au format PDF et de l'imprimer pour pouvoir mieux suivre la structure de ce thème et prendre quelques notes... toujours utiles au moment du quizz !
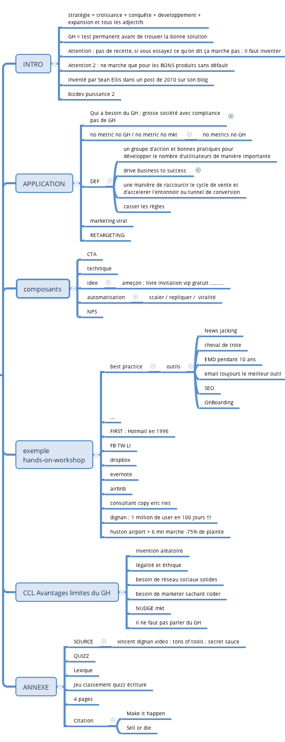
Introduction : GH, BizDev & ReTargeting
un véritable état d'esprit
Le Growth Hacking est une stratégie de BizDev.
Le Growth Hacking est une stratégie de développement constante qui allie croissance, conquête, expansion, guerre ou warketing et tous les adjectifs du monde qui exprime la victoire.
Le retargeting est une méthode de Growth Hacking qui s'est embourgeoisée
Tous sont des états d'esprit avant d'être de véritables stratégies
Le Growth Hacking est au cœur de deux disciples
Marketing et Programmation (ou développement ou codage)
Le mot est inventé par Sean Ellis dans un post de 2010 sur son blog, le concept a été utilisé par HotMail dès 1996
C'est du BizDev puissance 2 ou le marketing de la dernière chance
GH = test permanent avant de trouver la bonne solution
Mise en garde
Attention 1 : pas de recette, si vous essayez ce qu'on dit : ça ne marche pas : il faut inventer
Attention 2 : ne marche QUE pour les BONS produits sans défaut
le GH clairement au dessus de sa catégorie (bizdev)
Définitions
1 :
un groupe d'actions et bonnes pratiques pour développer le nombre d'utilisateurs de manière importante2 :
marketing viral, marketing de la dernière chance3 :
une manière de raccourcir le cycle de vente et d'accelerer l'entonnoir ou tunnel de conversion4 :
casser les règles5 :
... ce qui compte c'est VÔTRE définition
Exercice de définition
Écrivez votre définition
Conditions d'application du Growth Hacking
- Pas utile pour une très grosse entreprise, sans problème de disruption, ni de croissance, ni de menace potentielle. Si en plus il y a une forte compliance, le GH n'est pas souhaitable
- S'il est impossible de mesurer les progrès : le GH est impossible ou inapplicable
- S'il n'y a pas de multiplication, duplication, automatisation possibles, il n'y a pas de GH
Le retargeting est un excellent exemple d'ancienne méthode de GH (maintenant tout le monde l'utilise, ce n'est plus du GH mais un simple outil de la panoplie marketing). Il a été mis en place par de petits e-commerçants, il est facile à tester et à mesurer (nombre de visiteur, nombre de commande), il est automatisable (le société française CRITEO en a fait sa spécialité, elle est même devenue un licorne avec cet unique produit).
Les composants du GH
1
Idée, hameçon, création marcom2
CTA : que doit faire le visiteur3
Test à petite échelle4
Mesure : NPS, KPI5
Automatisation6
Duplication à TRÈS GRANDE ÉCHELLE pour un effet exponentiel
Mettre la démarche méthodique du GH dans l'ordre correct :
- DUPLICATION
- AUTOMATISATION
- MESURE
- TEST
- CROISSANCE EXPONENTIELLE
-
IDEE
Solution
1/ idée2/ test
3/ mesure
4/ duplication automatisation
5/ croissance
Qu'est ce qui est inutile au GH
| UTILE | PAS UTILE |
|
|
Solution UTILE
1/ test et bon produit2/ réseaux
3/ mesure
4/ duplication automatisation
5/ réaction en temps réel
Lexique : Les termes basiques du GH
1
NIVEAU BASIC
-
Lexique
ce qui se conçoit bien...
Jouer à trouver les définitions -
GH
à votre avis ?
Growth Hacking : littéralement croissance pirate !
-
ReTargeting
à votre avis ?
Présentation d'une offre sur un nouveau site suite à la visite d'une page sur un ancien site
-
BizDev
à votre avis ?
Business Development : art de faire grandir une entreprise
-
CTA
à votre avis ?
Call To Action : offre extremenent claire se traduisant pas un énorme bouton à cliquer de couleur vive !!!
-
NPS
à votre avis ?
Net Promoter Score : indicateur de succès d'une opération, même sur le maître mot est le chiffre d'affaires
-
SCALABILITÉ
à votre avis ?
Capacité d'une opération à être dupliquée en un nombre infini de réitérations
-
AUTOMATION
à votre avis ?
Désigne généralement le marketing automation, c'est-à-dire les logiciels d'envois de messages automatiques
-
... le GH est indéfinissable par définition
Mais passons à la suite...
EXEMPLES DE GH
Voici ce qui a fonctionné hier pour de petites entreprises devenues énormes
1
HotMail en 19962
FB TW3
evernote4
airbnb5
IKEA (ci-contre)
EXEMPLES DE GH
.../... suite
1
Apple en 2008la plus grosse entreprise du monde réitère le coup HoTMaiL
2
Linkedin a piraté vos carnets d'adresse (+/-)3
Huston aiport (baisse de 70% des réclamations sur les délais de livraison bagage en ...)4
5
Quelques méthodes génériques
News jacking
cheval de troie
EMD (pendant 10 ans)
email toujours le meilleur outil
SEO
glider : symbole des hackers
Les indicateurs de performance du GH
L'ultime mesure c'est la croissance... mais pas uniquement.
1 : CROISSANCE
C'est avant tout ce qui caractérise une startup et principalement le GH.
Cela peut être la croissance du CA, du nombre d'utilisateur, du nombre de produit vendu...
plus rarement la marge ou le profit
2 : BR : Bounce rate
BR : Bounce rate
3 : Top of the funnnel
Top of the funnnel
4 : NPS
Net Promoter Score
5 : Suite
Attribution Marketing
Avantages, limites et perspectives
... en un mot conclusion
1
invention creation aléatoire2
légalité et éthique3
besoin de marketer/coder4
besoin de réseaux sociaux développés5
Développement vers le Nudge Marketing ... la mouche...
CHUT.....
Le meilleur conseil :
1 — :
ne jamais parler de GH
2 — :
ne jamais prononcer ce mot
3 — :
ne jamais avouer en faire
4 — :
Just Do It
Make it happen
EXEMPLES & APPLICATIONS
< ... >
De quel hack avez-vous été "victime" ?
Exercice
Souvenez-vous d'une entreprise dont vous êtes devenu client suite une opération de GH
Vie privée ou professionnelle ?
Quel était le dispositif ?
Le GH sur une toute petite partie de votre entreprise
Exercice
Il est bien sur impossible d'appliquer le GH à la totalité de l'entreprise
Pourquoi ?
Amélioration
Comment l'appliquer ?
Quelle petite partie ?
Quelle idée ? Quel test ? comment dupliquer ?
SOURCES DE DONNÉES
QUELQUES OUTILS
Lexique : Les termes basiques du GH
1
NIVEAU BASIC
-
GH
Growth Hacking : littéralement croissance pirate ! -
ReTargeting
Présentation d'une offre sur un nouveau site suite à la visite d'une page sur un ancien site -
BizDev
Business Development : art de faire grandir une entreprise -
CTA
Call To Action : offre extremenent claire se traduisant pas un énorme bouton à cliquer de couleur vive !!! -
NPS
Net Promoter Score : indicateur de succès d'une opération, même sur le maître mot est le chiffre d'affaires -
SCALABILITÉ
Capacité d'une opération à être dupliquée en un nombre infini de réitérations -
AUTOMATION
Désigne généralement le marketing automation, c'est-à-dire les logiciels d'envois de messages automatiques -
... le GH est indéfinissable par définition !
Mais passons à la suite -
...
QUIZZ SUR LE GROWTH HACKING
1
La pratique du Growth Hacking est juridiquement condamnable ?___________
A/ OUI
B/ NON
C/ Ca dépend de l’entreprise qui le pratique
D/ Ca dépend du nombre de clients-
2
Le Growth Hacking permet de :________________________
A/ Se maintenir dans la tendance du marché et de l’écosystème
B/ De se développer normalement à un rythme classique
C/ De conquérir des parts de marché de manière exponentielle
D/ De barrer la route aux potentiels nouveaux entrants sur le marché 3
Le Growth Hacking est utile pour :______________________________
A/ Les grandes entreprises
B/ Les administrations
C/ Les petites entreprises qui doivent se développer rapidement
D/ Toutes les startups
-
4
Le growth Hacking consiste à : __________________________
A/ Tester une solution puis la dupliquer à l’infini
B/ Trouver une faille dans un système et l’exploiter pendant quelques jours
C/ Investir massivement sur une idée de communication très originale
D/ Tester toutes les solutions possibles pour savoir à quoi les prospects sont sensibles -
5
Le Growth Hacking repose sur : ______________________
A/ L’incredulité des clients
B/ La viralité d’une très bonne solution à un problème
C/ L’atonie des concurrents
D/ Le laisser-faire des autorités administratives
RAPPEL
Nous vous conseillons de télécharger au format PDF et de l'imprimer pour pouvoir mieux faire les exercices !